
取消
清空記錄
歷史記錄
清空記錄
歷史記錄



幾乎所有的生物過程都依賴于pH值。pH值的微小變化都可能導致代謝性酸中毒或堿中毒,從而導致嚴重的代謝并發癥。緩沖液在生物系統中的作用是將體系的pH值維持在一個非常狹窄的范圍內,并在存在內外影響的情況下抵抗pH值的變化。
生物制劑多以生物大分子(如抗體蛋白)或更為復雜的生物結構(如ADC,CAR-T,mRNA-LNP,腺相關病毒載體等)作為其藥物活性成分(API),而生物大分子在體系pH值波動時,極易發生pH依賴的降解(如脫酰胺等),進而導致API變性失活。
因此,在生物制劑的生產、儲存及運輸過程中,往往需要不同的緩沖液將pH值控制在一定范圍內,從而在細胞培養、蛋白純化和制劑制備等工藝步驟中穩定反應體系,保護抗體等生物大分子的理化性質和生物活性。
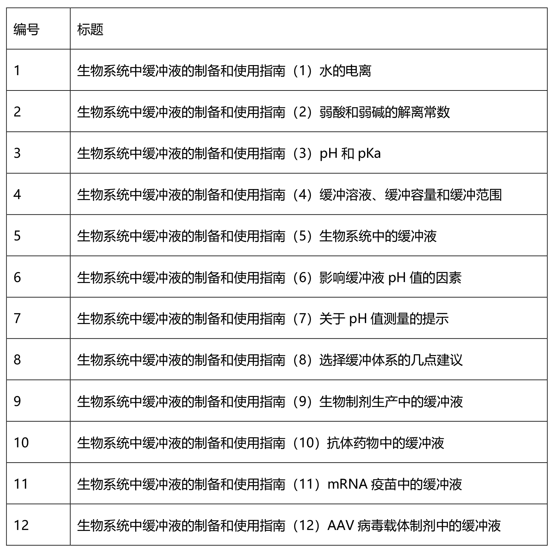
為幫助廣大研發制劑專業人員更好地理解生物制造中的緩沖體系,艾偉拓產品團隊翻譯整理中外相關資料,結合一線研究生產經驗,分析已上市藥品制劑處方信息,推出“生物系統中緩沖液的制備和使用指南”系列文章及視頻,內容從基礎概念講解到不同細分領域案例應用,目前已確認的標題如下,相關內容將在艾偉拓公眾號陸續發布,歡迎您持續關注,并給出寶貴意見和建議!

