
取消
清空記錄
歷史記錄
清空記錄
歷史記錄



該文設計合成了一系列酯酶響應的去陽離子型季銨鹽類脂質分子用于構建具有高遞送效率、高儲存穩定性及**脾臟轉染性能的新型LNP。
采用AVT明星產品Dlin-MC3-DMA和DMG-PEG2k進行脂質體的制備。
可電離陽離子脂質被認為是用于mRNA遞送的脂質納米顆粒的重要組成部分,但在儲存和體內遞送過程中,mRNA的低脂復合物穩定性可能會受影響。本文報道了酯酶響應的可脫落季銨鹽脂質分子的合理設計和組合合成,以開發具有高遞送效率和提高儲存穩定性的新型LNP。這種脂質在生理條件下攜帶正電荷,但在酯酶存在下迅速獲得負電荷,從而允許在儲存和體內遞送期間穩定mRNA包封,同時促進mRNA在細胞質中的有效釋放。通過正交優化確定**的LNP制劑,從而可以在靜脈給藥后選擇性地在脾臟部位,進行有效的mRNA轉染。LNP 介導的卵清蛋白 (OVA) 編碼 mRNA 的遞送誘導抗原呈遞細胞 (APC) 中的有效抗原表達,并引發針對 OVA 轉導**的強烈抗原特異性免疫應答。這項工作證明了可脫落的季銨鹽類脂質在脾臟選擇性mRNA轉染和**免疫**中的潛力。

LNP制備:
采用三因素四水平正交實驗設計(三因素:脂質、DOPE、DMG-PEG2k),以**比例配制脂質納米顆粒(LNPs)。實驗使用Minitab,version-19進行設計和分析。LNP是通過在乙醇中以指定的摩爾比混合設計脂質、DOPE和DMG-PEG2k而形成的。通過在10mM檸檬酸鈉緩沖液中mRNA來制備mRNA水相。通過渦旋將等體積的脂質溶液和mRNA溶液快速混合在一起以形成LNP。LNP在10mM檸檬酸鈉中稀釋,然后在3500 MWCO Slide-A-Lyzer TM迷你透析設備(Thermo Scientific,USA)中透析60分鐘。
關于材料和方法的所有詳細信息請參考support information

圖2. 酯酶響應的可脫陽離子脂季銨的設計和篩選。
(a) 用于脂化季銨合成的胺、丙烯酸酯和烷基化溴化物的列表。(b)類脂季銨的一般合成路線。(c) 脂質篩查示意圖。根據Hela細胞中的大小、Zeta電位和mEGFP轉染來評估信使核糖核酸/類脂復合物。(d) 在Hela細胞中24小時的信使核糖核酸/脂質復合物的EGFP表達譜(500ng-mEGFP,n=3)。(e) 通過高效液相色譜法(HPLC)測定AMB-POC18產生對羥基苯甲醇的水解動力學。(f) AMB-POC18、AMB-AOC18和AMB-OC18在37°C下存在100 U mL-1豬肝酯酶時的Zeta電位變化。

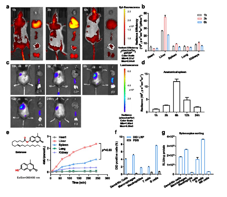
圖2. AMB-POC18 LNPs的生物分布和脾臟特異性mRNA轉染
總之,研究人員構建了一個酯酶響應可脫陽離子季銨脂質庫,目的是開發新的LNP,用于具有高儲存穩定性的mRNA遞送。脂質的平行篩選,然后對LNP制劑進行正交優化,確定AMB POC18 LNP具有比基準MC3-LNP更高的mRNA轉染效率和更高的制劑穩定性。由于酯酶不穩定部分的結合,AMB-POC18 LNP能夠在脾臟中進行有效的mRNA轉染。包裹**抗原mRNA的AMB-POC18 LNPs可以有效轉染APC,誘導效應T細胞的增殖,并對黑色素瘤表現出有效的**和預防效果,沒有副作用。作者設想,進一步的結構-功能研究與機制研究相結合,將提供對用于脾特異性mRNA轉染的季銨脂質納米顆粒的結構理解,并為**免疫療法的潛在應用提供信息。
艾偉拓Dlin-MC3-DMA,DMG-PEG2備貨充足,歡迎來詢!
